大健康学院自组建以来,重视科研队伍建设, 近年来,我院教师积极投身科研事业,科研成果数量、质量稳步提升。近5年来,大健康学院教师承担各种科研课题近50项,获3项国家自然科学基金项目和1项国家社科基金项目和10余项省部级科研基金项目资助,总经费510余万元。获第十五届贵州省青年科技奖1项,贵州省教育科学研究优秀成果奖二等奖1项,贵州省第十三次哲学社会科学优秀成果奖二等奖1项,贵州省第九届高等教育教学成果奖三等奖1项。在核心期刊发表论文40余篇,SCI10余篇。主编教材和专著30余部。
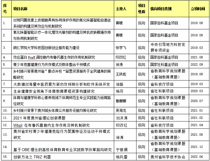
大健康学院近五年来获得省部级以上项目


黄啸教授荣获第十五届贵州省青年科技奖

刘洪涛教授荣获贵州省第十三次哲学社会科学优秀成果奖二等奖

刘洪涛、冯建平二位老师获贵州省教育科学优秀成果奖二等奖
为了提升教师与学生科研水平与能力,我院积极举办学术讲座和学术沙龙,近五年来邀请校内外人员开展学术讲座50余场。组织学生积极参与各项科学研究与社会实践活动,不断提升学生实践能力。

首都体育学院校长钟秉枢教授受邀莅临我院开展学术讲座

南京师范大学体育科学学院王竹影教授受邀莅临我院开展学术讲座

重庆大学潘君研究员受邀莅临我院开展学术讲座

杭州师范大学移动健康系统工程中心李青峰教授受邀莅临我院开展学术讲座

贵州省体能协会主席兼贵州省田径协会副主席孟刚教授受邀莅临我院开展学术讲座

吉首大学张天成教授莅临我院讲学

邀请贵州省教育厅教科院教授王海到我院授课