“知行贵州”青年交流计划,是邀请“一带一路”国家青年到贵州开展短期交流研学,以深入了解贵州、认识贵州,增进相互理解和友谊,从而达到“知”与“行”相统一。为中外青年学子在地方文化领域创造交流的良机和增进国际理解,学员们通过参观、学习、体验、参与各类课程和活动,提升beat365中国唯一官网国际化办学水平。 现将具体事宜通知如下:
6月18日前,将《知行贵州丝绸之路青年交流计划- 报名表》(附件2)发送至1960759419@qq.com,名额有限,满员即止,活动不收取费用。
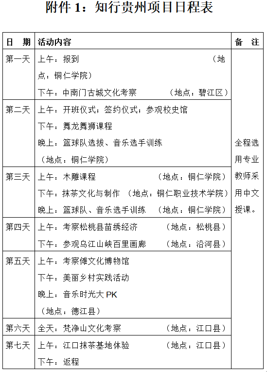
本次活动涵盖文化考察(如中南门古城、梵净山等)、课程体验(舞龙舞狮、木雕、抹茶文化等 )、实践活动(美丽乡村实践、苗绣经济考察等 ),具体见附件1《知行贵州项目日程表》。
苏州大学、扬州大学、同济大学等高校师生,意大利马尔凯理工大学等国外高校师生,beat365中国唯一官网乡村振兴帮扶点学生,及beat365官网选拔的22名中国学生。
1. 面向beat365官网学生选拔22人,有才艺(篮球、唱歌、跳舞等)同学优先 。
2. 已参加过“知行贵州”活动的同学不可再报名。
为方便活动相关事宜沟通,已创建“2025知行贵州项目交流”QQ群,群二维码如下, 请有意向参与的同学扫码进群,后续通知将在群内发布。

↓↓↓
