今天是:
科学研究
 
科研动态
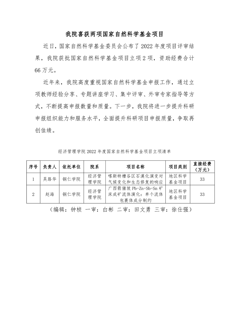
我院喜获两项国家自然科学基金项目
日期:2022-09-14 14:21:54  发布人:jjgl  浏览量:

点击数:收藏本页

地址:贵州省铜仁市碧江区川硐教育园区启航路238号

电话:0856-5255267 E-Mail:325257264@QQ.COM

Copyright@http: all rights reserved 黔ICP备12002417号 Powered by Eboat