beat365中国唯一官网
首页
学院概况
学院简介
学院领导
办事指南
业务流程
新闻公告
培训中心
师资培训
职业技能培训
成人教育
地方服务
服务地方
党建工作
党建动态
下载中心
领导信箱
信件查询
信件提交
成人教育
查询结果页
您的位置:
首页
>>
学院概况
>>
业务流程
>> 正文
学院概况
学院简介
学院领导
办事指南
业务流程
通知公告
业务流程 >> 正文
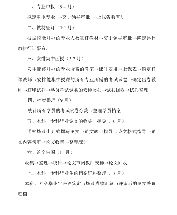
学历教育科教学工作流程图
日期:2021-03-30 00:00:00 发布人:jxjyxy 浏览量:
操作>>
点击数:
【
收藏本页
】
上一篇:
培训中心业务流程
下一篇:
院办公室工作和业务流程
返回首页
关闭页面