beat365中国唯一官网
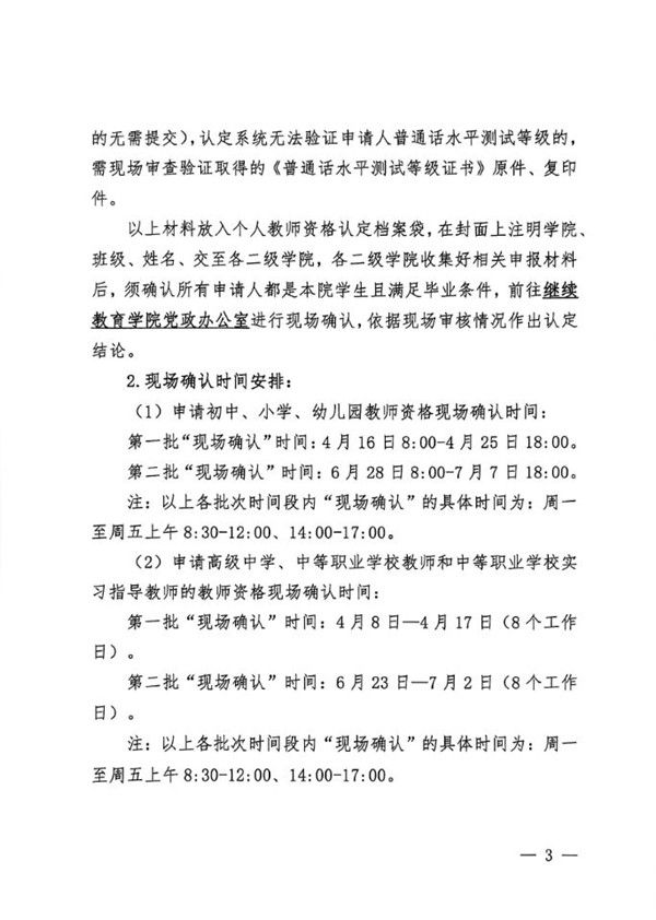
首页
学院概况
学院简介
学院领导
办事指南
业务流程
新闻公告
培训中心
师资培训
职业技能培训
成人教育
地方服务
服务地方
党建工作
党建动态
下载中心
领导信箱
信件查询
信件提交
成人教育
查询结果页
您的位置:
首页
>>
新闻公告
>> 正文
新闻公告
通知公告
新闻公告 >> 正文
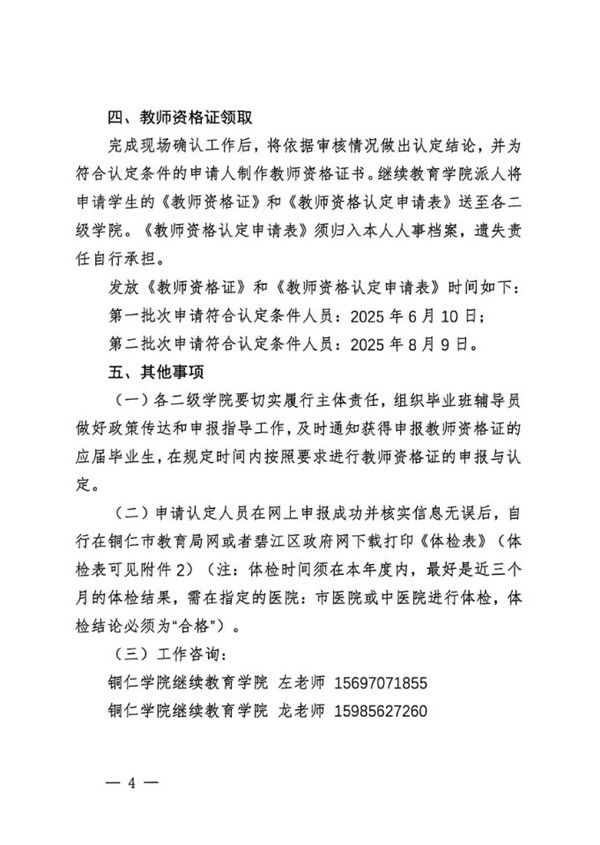
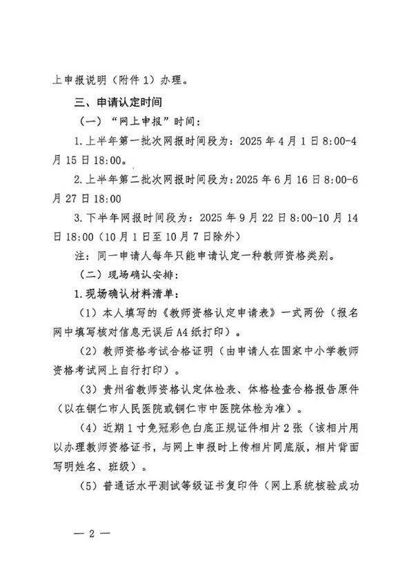
关于做好普通高等教育2025届毕业生中小学教师资格认定工作的通知
日期:2025-03-31 00:00:00 发布人: 浏览量:
操作>>
附件【
附件2:铜仁市中小学教师资格认定体检表.doc
】已下载
次
附件【
附件1关于2025年教师资格认定网上申报说明.doc
】已下载
次
点击数:
【
收藏本页
】
上一篇:
beat365中国唯一官网关于高等学历继续教育线下课程补考的通知
下一篇:
我院承办铜仁市2025年第10期五级互联网营销师培训班开班
返回首页
关闭页面