beat365中国唯一官网
首页
学院概况
学院简介
学院领导
办事指南
业务流程
新闻公告
培训中心
师资培训
职业技能培训
成人教育
地方服务
服务地方
党建工作
党建动态
下载中心
领导信箱
信件查询
信件提交
成人教育
查询结果页
您的位置:
首页
>>
下载中心
>> 正文
下载中心
通知公告
下载中心 >> 正文
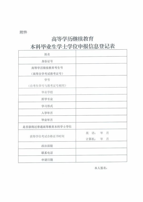
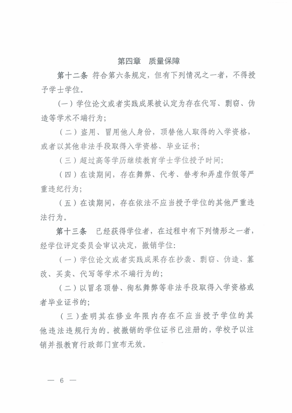
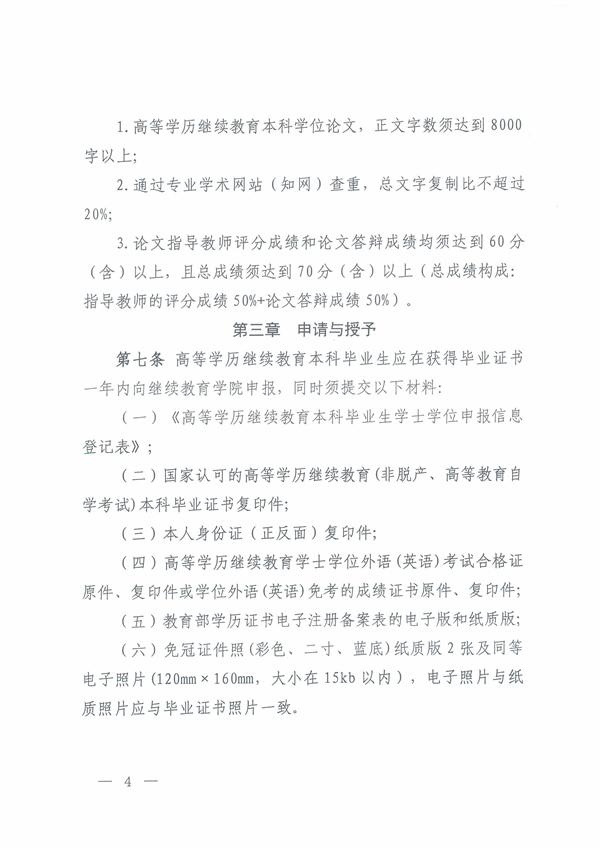
beat365中国唯一官网高等学历继续教育本科毕业生学士学位授予工作细则
日期:2026-01-21 00:00:00 发布人:jxjyxy 浏览量:
操作>>
附件【
附件:高等学历继续教育本科毕业生学士学位申报信息登记表.doc
】已下载
次
点击数:
【
收藏本页
】
下一篇:
beat365中国唯一官网高等学历继续教育本科生毕业论文(设计)管理办法
返回首页
关闭页面