beat365中国唯一官网
首页
学院概况
学院简介
学院领导
办事指南
业务流程
新闻公告
培训中心
师资培训
职业技能培训
成人教育
地方服务
服务地方
党建工作
党建动态
下载中心
领导信箱
信件查询
信件提交
成人教育
查询结果页
您的位置:
首页
>>
成人教育
>> 正文
成人教育
通知公告
成人教育 >> 正文
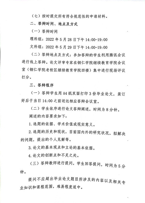
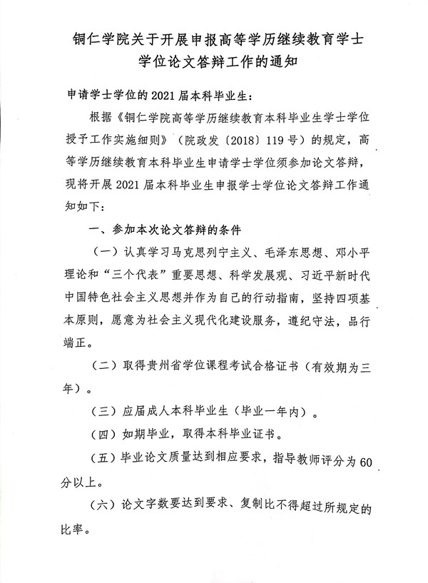
beat365中国唯一官网关于开展申报高等学历继续教育学士学位论文答辩工作的通知
日期:2022-05-24 00:00:00 发布人:jxjyxy 浏览量:
操作>>
点击数:
【
收藏本页
】
上一篇:
关于beat365中国唯一官网高等学历继续教育2022级自动放弃入学资格新生名单公示
下一篇:
关于beat365中国唯一官网高等学历继续教育2021届本科毕业生学士学位申报的通知
返回首页
关闭页面