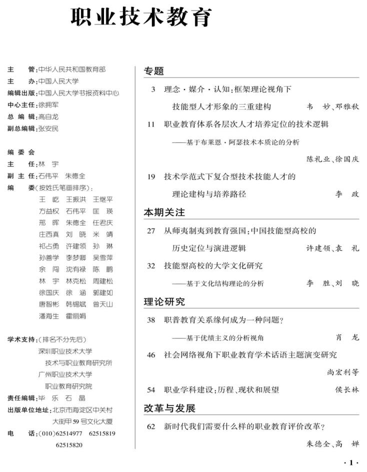
近日,我院侯长林教授撰写的论文《职业学科建设:历程、现状和展望》被中国人民大学复印资料《职业技术教育》2026年第2期全文转载。该论文原发表于《贵州师范大学学报(社会科学版)》2025年第4期,系国家社科基金项目“职业学科基本理论及其体系构建研究”(BJA220245)的阶段性成果。
该论文指出,职业学科建设是职业高等教育的基本建设之一,职业高等教育要走向高水平,就必须建设职业学科。要建设职业学科,不能囿于理论层面的探讨,更需要广大职业高等教育管理者的积极实践探索。只有这样,职业学科建设水平才会越来越高,从而推动职业高等教育高质量发展。
中国人民大学复印资料是国内人文社会科学领域的权威转载类刊物,本次论文被其全文转载,既印证了该论文的学术价值与研究意义,也进一步提升了学院学校的学术影响力,我院后续将持续深耕相关研究、不断探索精进。

▲被《人大复印报刊资料》2026年第2期转载
(图文:李梦雅/一审:季珩/二审:龙宥蓁 /三审:赖全)