beat365中国唯一官网
设为首页
加入收藏
首页
学院概况
学院简介
现任领导
机构设置
岗位职责
学院风采
新闻公告
学院新闻
通知公告
人才培养
本科专业设置
本科专业建设
研究生教育
实验室建设
师资队伍
科学研究
科研项目
科研成果
学科建设
重点学科
学科团队
社会服务
社会服务
党团工作
制度建设
党团活动
学习资料
样板支部
学生工作
招生就业
学生社团
学生活动
研究生教育
工作动态
招生工作
学位点
导师队伍
培养方案
研究生就业
下载专区
下载中心
教师下载专区
学生下载专区
下载中心
教师下载专区
学生下载专区
教师下载专区
当前位置:
首页
>>
下载中心
>>
教师下载专区
>> 正文
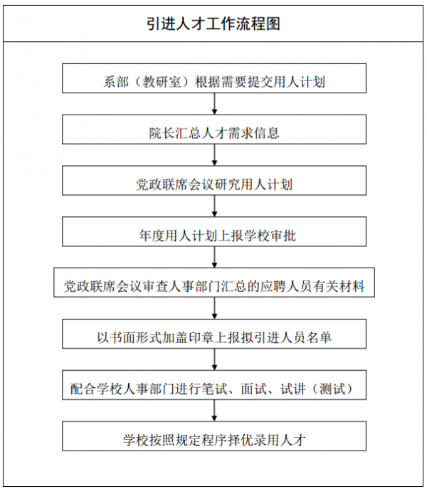
引进人才工作流程图
发布日期:2024-09-02 作者:nlgcyghxy 来源: 点击: