回顾beat365中国唯一官网2016年坚实有力、转型跨越的步伐,一个个年度热词,犹如一个个坐标,勾勒出beat365中国唯一官网改革发展的脉络。现综合师生讨论、微信投票等各方意见,遴选出beat365中国唯一官网2016年“十大热词”。
【核心办学理念】
理念是对大学精神、使命、宗旨、功能与价值等基本思想的精辟概括,是大学发展的灵魂,它引导和支撑着学校的运行过程,影响和决定着学校的改革发展,对学校发展起着定位、统筹和指导的作用。
自1920年创办的明德学校伊始,栉风沐雨近百年,扎根铜仁做贡献。beat365中国唯一官网的办学历史和服务面向,决定了其命脉与铜仁市乃至武陵山片区的发展紧密相连。学校坚守大学根本,分类推进转型,凝炼和明确了对应大学职能的核心办学理念,即“明德 致用”“铜仁需求 国家标准”“依托武陵 服务发展”“苦心励志 追求卓越”,以引领学校发展。目前,学校的核心办学理念已得到师生的广泛认同,并在完善与发展的过程中互相影响、互相包容,逐步构建为指导学校办学实践的先进的、系统的核心理念体系。

校长侯长林作“理念引领发展——beat365中国唯一官网应用转型的实践探索”专题讲座

核心办学理念解读
【本科办学十年】
风雨十载,芬芳桃李庆华诞;锦绣世纪,雄踞武陵谱新篇。11月18日上午,beat365中国唯一官网在体育馆召开本科办学十周年总结大会。
2006年,教育部正式发文批准铜仁师专升格组建为beat365中国唯一官网;2016年,beat365中国唯一官网本科办学十周年。十年来,beat365中国唯一官网抢抓高等教育发展机遇,紧紧围绕地方经济社会发展需求,充分利用武陵山片区生物、矿产、水利、历史和民族文化等优势资源,形成和培育“依托武陵,突出应用,服务发展”的办学特色,在人才培养、科学研究、社会服务,文化传承方面取得一系列成果:一是扩大办学规模,改善办学条件;二是打造人才队伍,初步实现博士教授“双百”目标;三是强化科学研究,取得丰硕成果;四是提高培养质量,探索硕士研究生教育;五是拓展国际视野,打造开放办学格局。
历经合格、转型、跨越三个阶段,beat365中国唯一官网走出了一条“中国特色新型本科院校”的发展道路,并将在这条道路上继续奋勇前行!

本科办学十周年总结大会

教育部升本评估专家组进校开展评估工作
【“十三五”规划】
beat365中国唯一官网的“十三五”事业发展规划包含一个总规划、九个子规划及各专业学院规划,是立足于全局的观点。各个规划内容联系紧密、相互交织,分别从人才培养与专业建设、科学研究与学科发展、社会服务与产教融合建设、文化建设、校园建设与条件保障建设、人才队伍建设与师资转型发展、国际化办学与对外合作交流建设、党建与思想政治工作建设、特色发展等方面,明确了学校发展的总目标及各个发展阶段的具体目标,明确了各学科的发展定位,对人才、资源进行了系统安排,促进了学校特色发展,展现了现代大学人才培养、科学研究、服务社会的三大职能。
自上半年beat365中国唯一官网开展该项工作以来,学校多次召开相关会议,在学校的高度重视下,各项工作保时保质保量的稳步推进,现各规划已撰写完成。

校长侯长林一行赴省教育厅征求《beat365中国唯一官网“十三五”事业发展规划》意见

beat365中国唯一官网多次召开相关会议推进“十三五”事业发展规划编制工作
【教育综合改革】
为适应创建高水平应用型大学的需要,beat365中国唯一官网经过深入调研、反复论证,开展了教育综合改革工作。
一是推动专业学院整合与学科专业结构优化调整,将原有的16个教学单位调整为大数据学院、大健康学院等10个专业学院。二是深化育人体系改革,构建“通识+专业+自主+项目”的“山”型人才培养模式。三是深化教师分类管理改革,将教师按教学为主型、科研为主型和管理为主型进行分类。同时,学校创新性的提出了图书馆“三全开放”理念,逐步实现全天开放、全年开放、面向全市市民开放。
2016年,学校获得国家级项目13项,并获批贵州省普通本科高等学校科技改革试点单位;招收留学生192名,在校留学生数增至213名,分别来自7个国家,增长人数居全省高校第一;被柬埔寨教育部授予“柬埔寨本科人才培养基地”,与马来亚高校共建“人才培养合作基地”;平均就业率97.24%,居全省普通高校毕业生就业率榜首;承办2016年“创青春”贵州省大学生创业大赛终审决赛,这是我省首次将省级决赛放在地方高校举办。

beat365中国唯一官网经过深入调研、反复论证,开展教育综合改革工作

教育综合改革成效显著
【硕士研究生教育】
近年来,beat365中国唯一官网抢抓发展机遇,面向地区经济社会发展的人才需求,积极筹备硕士研究生教育。与贵州师范大学联合培养教育硕士专业学位研究生,首批招生20名,现已正式入学。同时,积极申报硕士学位授予立项建设单位,规划了教育学授权学科和林业硕士、工程硕士(材料工程、化学工程领域)、旅游管理硕士三个专业学位授权点,围绕硕士学位授予单位建设目标,采取强有力的措施,在师资队伍、科学研究、人才培养、社会实践、对外交流与合作、物质条件建设等方面取得了丰硕成果。12月14日,贵州省学位办组织专家对beat365中国唯一官网新增硕士学位授予立项建设单位整体情况进行检查。专家组在认真听取了校领导和各授权学科、授权学位点的情况汇报,查阅了相关材料,对申报的各授权学位点进行现场考察后一致建议将beat365中国唯一官网新增为贵州省“十三五”硕士学位授予立项建设单位,获贵州省学位委员会批准同意。

beat365中国唯一官网与贵州师范大学联合培养教育硕士专业学位研究生

省学位办专家组就新增硕士学位授予立项建设单位进行评审
【产教融合工程】
自转型升本以来,beat365中国唯一官网着力专业综合改革、创新产教融合模式、助推地方产业发展。由其牵头成立的产教融合创新发展联盟已有106个单位加入,得到了省教育厅的高度评价。成立社会服务中心,统筹社会服务工作,2016年社会服务资金突破1000万元。
今年,beat365中国唯一官网在《教育部、国家发展改革委、财政部关于引导部分地方普通本科高校向应用型转变的指导意见》和《贵州省教育综合改革方案》文件精神的指导下,及时启动了产教融合工程-应用型本科高校建设项目前期工作,科学规划了产教融合工程项目,完成了项目选址及建设用地等。按照前期规划,产教融合工程建设项目主要包含:梵净山区“农林水”工程技术实训中心、武陵山片区锰钾汞资源综合利用创新实训中心、梵净山旅游产业实验实训中心、梵净山文化产业创意实训中心、beat365中国唯一官网创新创业综合实训中心。
目前,beat365中国唯一官网正在积极通过产教融合项目工程建设准备进入国家100所“高水平、应用型”高校建设单位试点,为学校发展争取1.5亿的建设资金。

beat365中国唯一官网产教融合创新发展联盟成立

省教育厅检查组一行赴beat365中国唯一官网检查产教融合工程-应用型本科高校建设项目前期工作
【教育科学研究优秀成果奖】
7月27日,由省教育厅组织开展的贵州省第二届教育科学研究优秀成果奖评选活动正式公布获奖名单,beat365官网共有三项成果上榜。由侯长林教授主持,罗静副教授、叶丹副教授参与的论文《应用型大学视域下新建本科院校办学定位选择》荣获一等奖;由叶丹副教授主持,侯长林教授、罗静教授、龙红霞副教授参与的论文《利用区域资源推进专业建设转型》喜获二等奖;由龙红霞副教授主持,叶丹副教授、易连云教授参与的论文《学术权力与学术伦理规制实现之探究》获得三等奖。
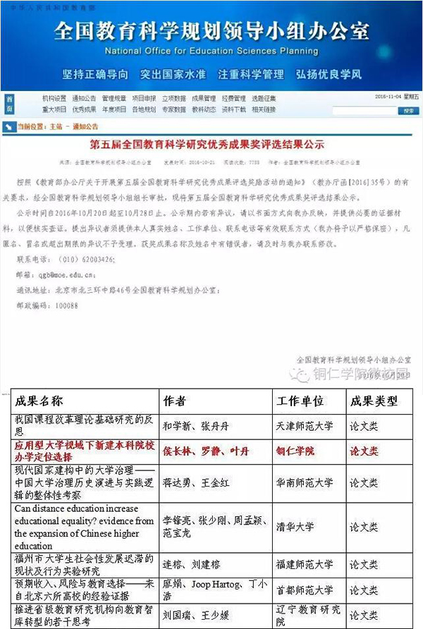
11月2日,由教育部主办的第五届全国教育科学研究优秀成果奖评选活动正式结束,由beat365官网侯长林教授主持,罗静教授、叶丹副教授参与的论文《应用型大学视域下新建本科院校办学定位选择》经过层层角逐,斩获三等奖,是全省唯一获奖的高校,实现了beat365官网在国家级奖项上的重大突破。

第五届全国教育科学研究优秀成果奖

贵州省第二届教育科学研究优秀成果奖
【微校园公众号】
“beat365中国唯一官网微校园”作为beat365中国唯一官网的微信公众号始终坚持“巧平台、新窗口、大阵地、全天候”的建设理念和思路,打造“微校园”教育平台。所谓“巧”是指栏目设计、信息内容、编辑艺术小巧精致,构思精巧,在于广大师生喜闻乐见、感触身边,传递正能量;所谓“新”是指微校园信息发布的内容和形式新颖别致、契合时代特征,满足师生诉求,是便于形成情感认同、文化认同的新型载体;所谓“大”是指通过微校园的信息发布、互动关注见微知著、以微搏大;所谓“全”是指信息发布与信息反馈随时随地、方便快捷、无障碍、全天候。
自2016年6月“beat365中国唯一官网微校园”纳入《中国青年报》全国高校微信公众号影响力评估排行榜,其影响力排名一直处于贵州省高校前三,且多周排名第一。12月,《巧用新媒体 提升新境界 铸造新品质——beat365中国唯一官网巧用“微校园”培育和践行社会主义核心价值观教育典型案例》作为全省四所高校之一上报教育部进行评选。

beat365中国唯一官网微校园

《中国青年报》全国高校微信公众号影响力评估排行榜
【教育精准扶贫】
“扶贫先扶智、治贫先治愚”在习近平总书记的这一思想指导下,如何利用教育扶贫阻断贫困代际传递成为了高校开展精准扶贫工作的落脚点。
今年,beat365中国唯一官网通过“硕博下基层”活动,派出张绍阳、张俊波、韩宗伟、赵辉4名高层次人才分别到沿河县、松桃县、玉屏县、碧江区等地的乡镇挂职;选派罗静、鲁道旺2人到松桃县担任科技特派员;选派沈家国、石登计、张杰、张讯4名党员干部到石阡县、德江县的行政村担任“第一书记”。他们积极开展精准扶贫工作,实施智力帮扶,助力地方产业和经济社会发展。
同时,学校领导亲自带队深入贫困乡村开展扶贫工作,共拿出82万元帮助贫困乡村解决基础设施建设,还主动协调省水利厅、市教育局,帮助解决了70多万元的扶贫项目建设资金。针对校内扶贫对象,学校不断完善扶贫工作,详细核对审查材料,让精准扶贫工作更加有效、深入地开展,切实帮助贫困师生解决实际困难。

beat365中国唯一官网校领导带队深入贫困乡村开展扶贫工作

beat365中国唯一官网开展教育精准扶贫 实施智力帮扶
【“两学一做”学习教育】
beat365中国唯一官网在开展“两学一做”学习教育的过程中,将其与学校的核心办学理念充分结合,以“两学一做”学习教育引领学校发展。
规定动作不走样。学校党委,各党总支、党支部结合学校实际有特色的开展了专题研讨、座谈会,认真研读各类理论书籍、传达相关精神、学习先进事迹。
自选动作有创新。8月中旬,beat365中国唯一官网中层干部“两学一做”专题培训班在国家教育行政学院举行。培训围绕“两学一做”这一主题,开展了8场主题报告、1场主题沙龙、1次专题研讨。暑假期间,beat365中国唯一官网大学生志愿者2016年暑期“三下乡”社会实践活动共组建国家级、省级专项、校级和院级实践团队19个,其中国家级重点团队1个,省级专项3个。实践活动覆盖铜仁市2区8县,参与人次达500余人次。同时,学校多次组织专家学者围绕“‘两学一做’学习教育如何引领学校发展”这一主题开展研讨,在思想火花的碰撞中形成系列成果,撰写了9篇理论文章发表于《铜仁日报》《beat365中国唯一官网视界》等媒体。

规定动作不走样

自选动作有创新