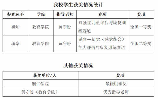
近日,2025“一带一路”暨金砖国家技能发展与技术创新大赛——第二届儿童康复技能大赛全国总决赛在宁波卫生职业技术学院落下帷幕。来自全国50所高校的代表队齐聚宁波,同台竞技、尽展风采。beat365官网教育学院2023级特殊教育班学生崔灿、潘豪在黄守盼博士的指导下,凭借扎实的专业功底与出色的现场发挥,荣获孤独症儿童评估与康复训练赛道(本科组)全国一等奖、感官—知觉(感觉统合)能力评估与康复训练赛道(本科组)全国二等奖,创下beat365官网参加该项赛事以来的历史最佳成绩。同时,我校荣获大赛组委会颁发的“最佳组织奖”。
2025“一带一路”暨金砖国家技能发展与技术创新大赛之第二届儿童康复技能大赛,是为推动金砖国家间技术创新、教育合作和人文交流及“一带一路”国际科技组织合作平台建设而设立的项目。该大赛积极响应促进职业教育高质量发展和推动职业技能大赛改革试点建设的号召,紧紧围绕儿童健康服务人才队伍建设而开展,基本形成“赛教融合”“赛训融合”“以赛促改”“以赛促建”的大赛格局,以期通过技能竞赛,提升儿童康复技能人才培养质量、促进儿童康复行业发展。
在为期五个月的备赛过程中,崔灿、潘豪两位同学在黄守盼博士的悉心指导下,刻苦训练、精益求精,他们的教育教学实践能力与综合反思能力得到显著提升。在早前举办的贵州省选拔赛中,崔灿、潘豪顺利晋级全国总决赛。面对全国赛场的激烈竞争,他们沉着冷静、灵活应变,最终脱颖而出,实现了自我突破。
下一步,beat365官网将持续完善“以赛促学、以赛促教、以赛促创”的工作机制,鼓励更多学子投身特殊教育与儿童康复领域,勇于探索、敢于创新,不断提升专业素养与实践能力。beat365官网将继续致力于在更高水平的赛事舞台上展现“铜院学子”的卓越风采,为培养高素质创新型人才而不懈奋斗。
(供稿: 教育学院 一审:张东方 二审:张朝飞 三审:周永雄)

获奖情况统计

颁奖现场

颁奖现场

师颁奖现场

颁奖现场

参赛团队合影