beat365中国唯一官网
设为首页
|
加入收藏
部门简介
组织工作
党建工作
干部工作
人才工作
政策法规
创先争优
党校
档案管理
老干工作
领导信箱
通知公告
乡村振兴
资料下载
校内信息:
[
通知公告
]
2024-01-23
·
干部任前公示
[
通知公告
]
2023-11-03
·
关于吴思展等同志的任前公示
[
通知公告
]
2023-10-07
·
关于王中等同志的任前公示
[
通知公告
]
2023-10-07
·
关于冉启恩等同志的任前公示
党建工作
通知公告
[01-23]
·
干部任前公示
[11-03]
·
关于吴思展等同志的任前公示
[10-07]
·
关于王中等同志的任前公示
[10-07]
·
关于冉启恩等同志的任前公示
[08-18]
·
关于姚娟等同志的任前公示
[03-16]
·
关于舒小平、徐路两位同志的任前公示
您所在位置 >
首页
>
党建工作
>
正文
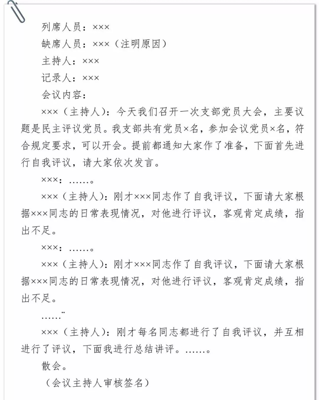
基层党支部各类会议记录范例
日期:2021-10-11 浏览量:
操作>>
(转自高校组工之家 张艺 冉建飞(实习)/编 梁正海/审)
核发:0
点击数:
【
收藏本页
】
上一篇:
机关第一支部开展10月党员活动日暨教职工政治理论学习会
下一篇:
校党委委员、党委组织部部长梁正海在大健康学院进行学习习近平总书记“七一”重要讲话精神”宣讲
返回首页
关闭页面
beat365中国唯一官网首页
|
组织部首页
|
党委组织部简介
|
通知公告